国盛证券:本轮国企改革有望比肩股权分置 激发新一轮制度红利
事件:4月8日晚,格力电器称,格力集团拟通过公开征集受让方的方式协议转让格力集团持有的格力电器总股本15%的股票。
核心结论:
1、格力混改是国企改革迈出的关键一大步,国企股权(国有资产)有望进入市场化定价的新阶段。根据格力电器最新公告,格力集团拟通过公开征集受让方的方式,转让其持有的格力电器15%股权,本次转让价格不低于提示性公告日前30个交易日的每日加权平均价格的算术平均值。本次转让完成后,公司控股和实际控制人可能将发生变更(尚需有关部门批准)。与此同时,2019年4月4日财政部发布修改《事业单位国有资产管理暂行办法》,其中有个新规定,“科研院所科技成果的转让、许可、作价出资的定价不再强制要求进行资产评估,由市场定价或交易双方协商定价。”据此来看,一直很“棘手”的国企已开始探索市场化的“接盘”方式,换言之,处置国企股权(或者说处置国有资产)有望走向市场化定价。
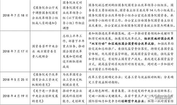
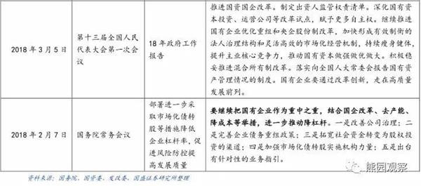
2、事实上,2018年二季度以来,国企改革已明显提速。统计发现,过去一年国家层面在不同场合以会议或文件等方式,共20多次对国改作出了部署(见附表),包括改革国有企业工资决定机制、开展国改“双百行动”、推出第四批100家以上混改试点等方面。其中,2018年底中央经济工作会议指出“强化竞争政策的基础性地位”;2019年政府工作报告则提出:加快国资国企改革(2018年是“推进国资国企改革”);自然垄断行业要根据不同行业特点实行网运分开,将竞争性业务全面推向市场。
3、倾向于认为,本轮国企改革已拉开新帷幕,进展顺利的话,本轮国企改革有望比肩股权分置改革(2007年大牛市的主推手之一),很大可能会激发新一轮的制度红利。回顾看,国企改革贯穿了中国改革开放的整个历程,不同历史背景赋予其不同的改革目标与发展使命(大体分5个阶段,见附表)。应该说,基本上每轮国企改革都释放了巨大的制度红利,尤其是2005年前后全面推动的股权分置改革(见附表)。因此,格力本次混改如果最终成行,也有望推动本轮国企改革取得实质性突破,甚至比肩股权分置改革。
4、往后看,关注国企改革的四大动向。一方面,后续密切跟踪格力混改的进展。另一方面,综合去年下半年以来的国企改革相关部署,可重点关注四大动向:一是地方国资的举措,尤其是山西、东部沿海等改革较为活跃的地区,以及财政压力比较大的地区(比如湖南等);二是国资委“双百行动”进展(相关上市公司名单,见附表);三是国有企业考核机制改革(比如国企薪酬有可能市场化);四是国家对国企改革的再定位,可跟踪关注对“竞争中性”的相关提法。
5、总的来说,2019年,可以继续乐观一点,建议继续关注四大超预期。透过去年底以来的一系列政策组合拳,我国政策发力的方向更为精准也更为市场化(集中表现为强调“要在稳增长的基础上防风险”,以及把资本市场的地位空前拔高),这也是2018年底以来我们一直强调的“2019年,可以乐观一点”的核心支撑。因此,年初以来A股牛冠全球,其实可认为是对去年改革政策悲观预期的修复行情。往后看,建议继续关注我们年初提出的四大超预期(《寻找超预期——2019年宏观经济展望20190109》),即:
1)钱从哪里来?—改“游戏”规则(关注国内派生机制的转变以及中央加杠杆);
2)钱往哪里去?—孕育中的新经济。重点关注“硬科技”和知识产权资本化(多关注研发投入高、专利多、知识产权多的公司);
3)改革找活力?—重点关注国企改革、土地制度改革、资本深化;
4)谁会去执行?—各方积极性是否提升,有四个跟踪维度(尽职免责政策;表外融资走势;PPP落地情况;微观和基建企业的订单情况)。
风险提示:政策力度不及预期。
附表1:国有企业改革历程概述
附表2:双百行动进展及入选上市公司
附表3:国企改革动态—国家层面
附表4:国企改革动态—省市层面
附表5:2005年股权分置改革回顾
(文章来源:国盛证券)
(原标题:本轮国企改革有望比肩股权分置,激发新一轮制度红利—兼评格力混改)
(责任编辑:DF010)












网友评论 已有 0 条评论,查看更多评论»